毛集实验区毛集镇康庙村村庄规划






































图1:区位图

图2:遥感影视图

图3:村域道路交通现状图

图4:村域国土空间现状图

图5:村域国土空间规划图

图6:村域重要控制线(区)分布图

图7:国土空间生态修复规划图

图8:村域道路交通规划图

图9:村域产业发展规划图

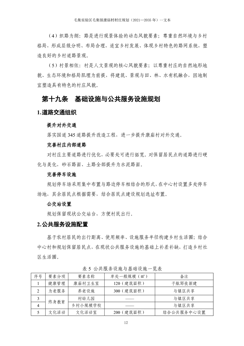
图10:村域公共服务设施与基础设施规划图

图11:村域给水污水设施规划图

图12:村域电力电信设施规划图

图13:村域综合防灾工程规划图

图14:区域图则(单元1)

图15:重点区域规划建设总平面图

图16:近期重点建设项目(工程)分布图

作者:区政务公开办
扫一扫在手机打开当前页
专题首页
政策解读
回应关切
网上办事
依申请公开
皖公网安备 34042102000126号