长者模式
无障碍
专题首页
专题首页
政策解读
回应关切
网上办事
依申请公开
首页
> 毛集实验区管委会
>
热点信息
>
城乡建设
>
乡镇国土空间规划
索
引
号:
799817299/202407-00037
信息分类:
乡镇国土空间规划
内容分类:
自然资源、能源,青少年,中年,公民,企业,DOC,中文,其他
发文日期:
2024-07-11 10:18
发布机构:
毛集实验区管委会
成文日期:
生效时间:
废止时间:
名
称:
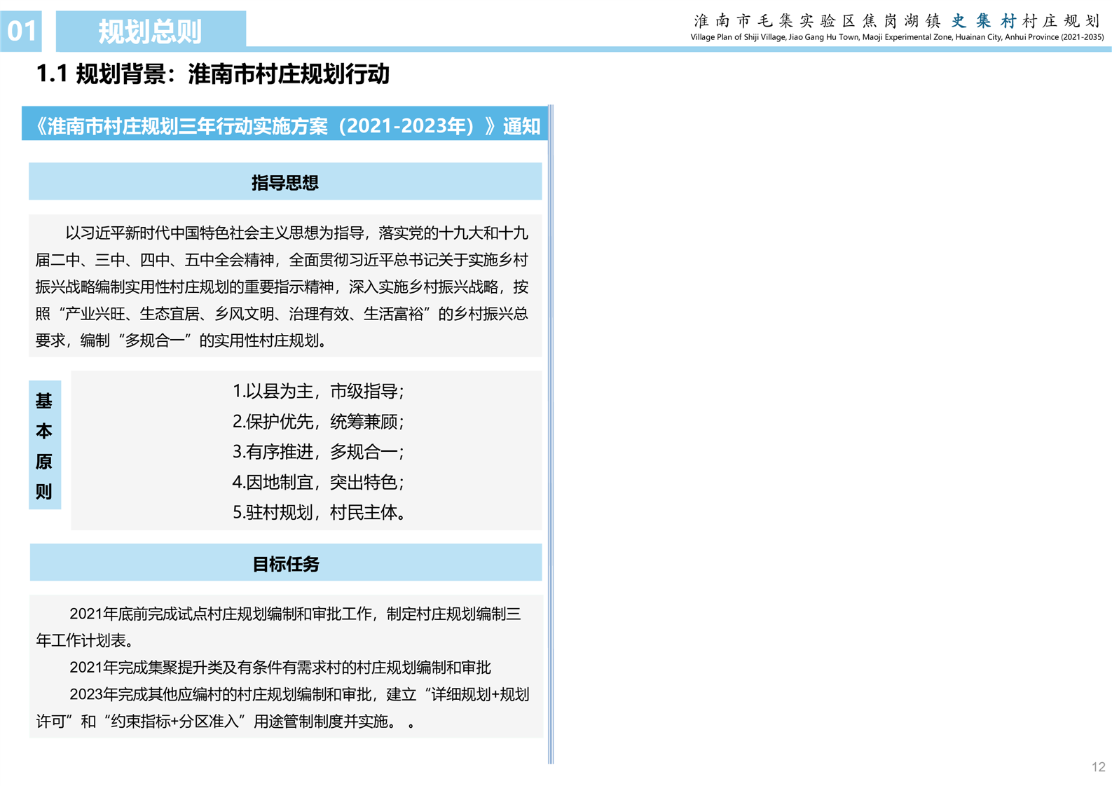
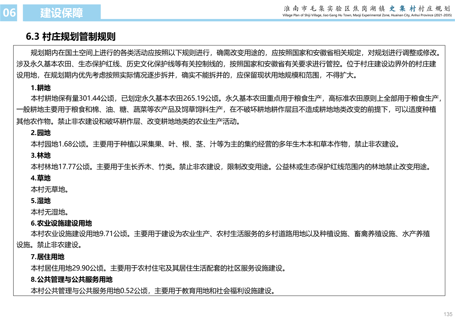
淮南市毛集实验区焦岗湖镇史集村村庄规划(2021-2035年)
点
击
量:
文
号:
关
键
词:
规划
索
引
号:
799817299/202407-00037
信息分类:
乡镇国土空间规划
内容分类:
自然资源、能源,青少年,中年,公民,企业,DOC,中文,其他
发文日期:
2024-07-11 10:18
发布机构:
毛集实验区管委会
成文日期:
生效时间:
废止时间:
名
称:
淮南市毛集实验区焦岗湖镇史集村村庄规划(2021-2035年)
点
击
量:
文
号:
关
键
词:
规划
淮南市毛集实验区焦岗湖镇史集村村庄规划(2021-2035年)
发布时间:2024-07-11 10:18
来源:毛集实验区管委会
【字体:
大
中
小
】
作者:区政务公开办
扫一扫在手机打开当前页
打印本页
关闭窗口