繁体
热门搜索:
首页
领导之窗
政府信息公开
皖事通办
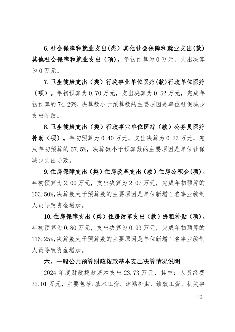
政民互动
魅力毛集
数据发布
首页
领导之窗
政府信息公开
皖事通办
政民互动
魅力毛集
数据发布
您的位置:
首页
>
信息公开
> 毛集实验区团委
>
财政预算决算
>
财政决算
索
引
号:
799817299/202508-00110
信息分类:
财政决算
内容分类:
综合政务,婴幼儿,青少年,中年,老年,公民,企业,DOC,中文
发布日期:
2025-08-14 14:18
发布机构:
毛集实验区团委
成文日期:
2025-08-14
生效时间:
2025-8-14
废止时间:
名
称:
淮南市中国共产主义青年团毛集社会发展综合实验区委员会2024年度部门决算
点
击
量:
文
号:
关
键
词:
决算
索
引
号:
799817299/202508-00110
信息分类:
财政决算
内容分类:
综合政务,婴幼儿,青少年,中年,老年,公民,企业,DOC,中文
发布日期:
2025-08-14 14:18
发布机构:
毛集实验区团委
成文日期:
2025-08-14
生效时间:
2025-8-14
有
效
性:
名
称:
淮南市中国共产主义青年团毛集社会发展综合实验区委员会2024年度部门决算
点
击
量:
文
号:
关
键
词:
决算
淮南市中国共产主义青年团毛集社会发展综合实验区委员会2024年度部门决算
发布时间:2025-08-14 14:18
信息来源:毛集实验区管委会
文字大小:[
大
中
小
]
背景色:
正在更新中...
为进一步了解掌握社会公众对政策执行效果的反馈与评价,请您对该政策的制定及执行提出宝贵的意见或建议。我们将及时收集并分析,共同助力政策不断完善。
姓 名:
联系方式:
*
内 容:
*
验 证 码:
打印本页