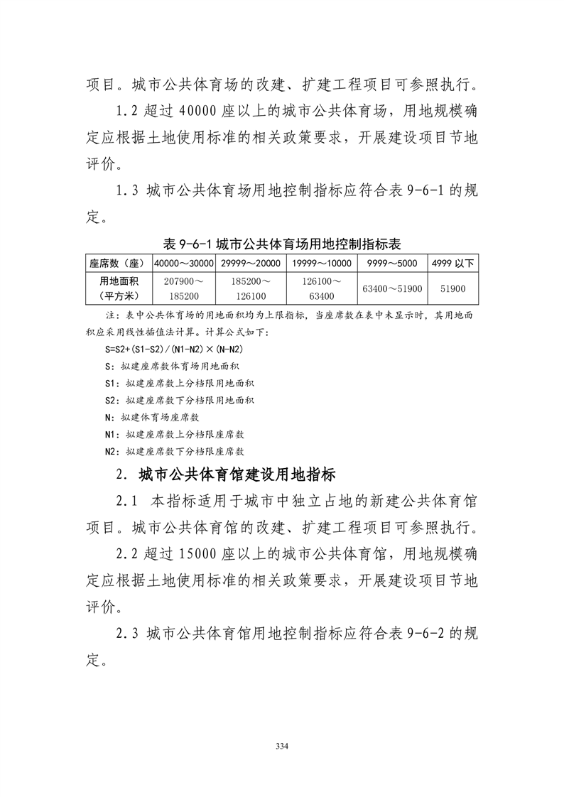
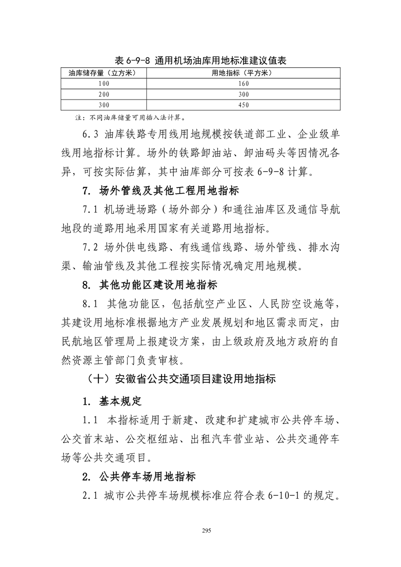
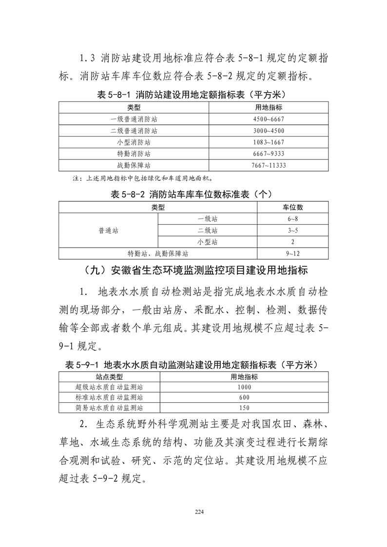
【上级政策文件】安徽省自然资源厅关于印发《安徽省建设用地使用标准(2025年版)》的通知

发布时间:2025-10-14 15:31信息来源:安徽省自然资源厅文字大小:[    ] 背景色:       

各市、县自然资源和规划局,厅机关各处室、各直属单位:

  现将《安徽省建设用地使用标准(2025年版)》印发给你们,请认真执行。

  附件:安徽省建设用地使用标准(2025年版).pdf

    正在更新中...
为进一步了解掌握社会公众对政策执行效果的反馈与评价,请您对该政策的制定及执行提出宝贵的意见或建议。我们将及时收集并分析,共同助力政策不断完善。
  • 姓  名:

  • 联系方式:

  • *内  容:

  • *验 证 码: