繁体
热门搜索:
首页
领导之窗
政府信息公开
皖事通办
政民互动
魅力毛集
数据发布
首页
领导之窗
政府信息公开
皖事通办
政民互动
魅力毛集
数据发布
您的位置:
首页
>
信息公开
> 毛集实验区国土局
>
财政资金
>
年度财政预算及“三公”经费情况
>
本部门预算
索
引
号:
752960506/202502-00006
信息分类:
本部门预算
内容分类:
自然资源、能源,青少年,中年,公民,企业,DOC,中文
发布日期:
2025-02-17 16:12
发布机构:
毛集实验区国土局
成文日期:
生效时间:
废止时间:
名
称:
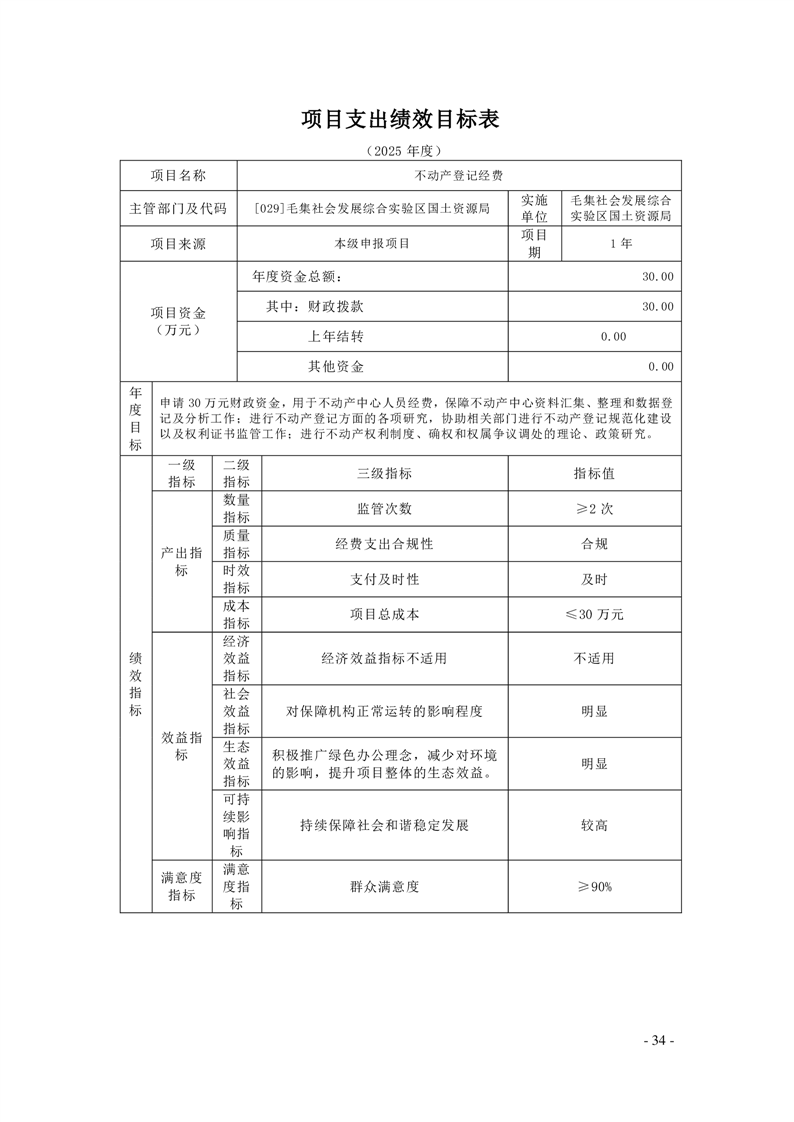
毛集社会发展综合实验区国土资源局2025年部门预算
点
击
量:
文
号:
关
键
词:
部门预算
索
引
号:
752960506/202502-00006
信息分类:
本部门预算
内容分类:
自然资源、能源,青少年,中年,公民,企业,DOC,中文
发布日期:
2025-02-17 16:12
发布机构:
毛集实验区国土局
成文日期:
生效时间:
有
效
性:
名
称:
毛集社会发展综合实验区国土资源局2025年部门预算
点
击
量:
文
号:
关
键
词:
部门预算
毛集社会发展综合实验区国土资源局2025年部门预算
发布时间:2025-02-17 16:12
信息来源:毛集实验区国土局
文字大小:[
大
中
小
]
背景色:
为进一步了解掌握社会公众对政策执行效果的反馈与评价,请您对该政策的制定及执行提出宝贵的意见或建议。我们将及时收集并分析,共同助力政策不断完善。
姓 名:
联系方式:
*
内 容:
*
验 证 码:
打印本页