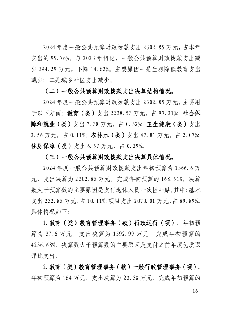
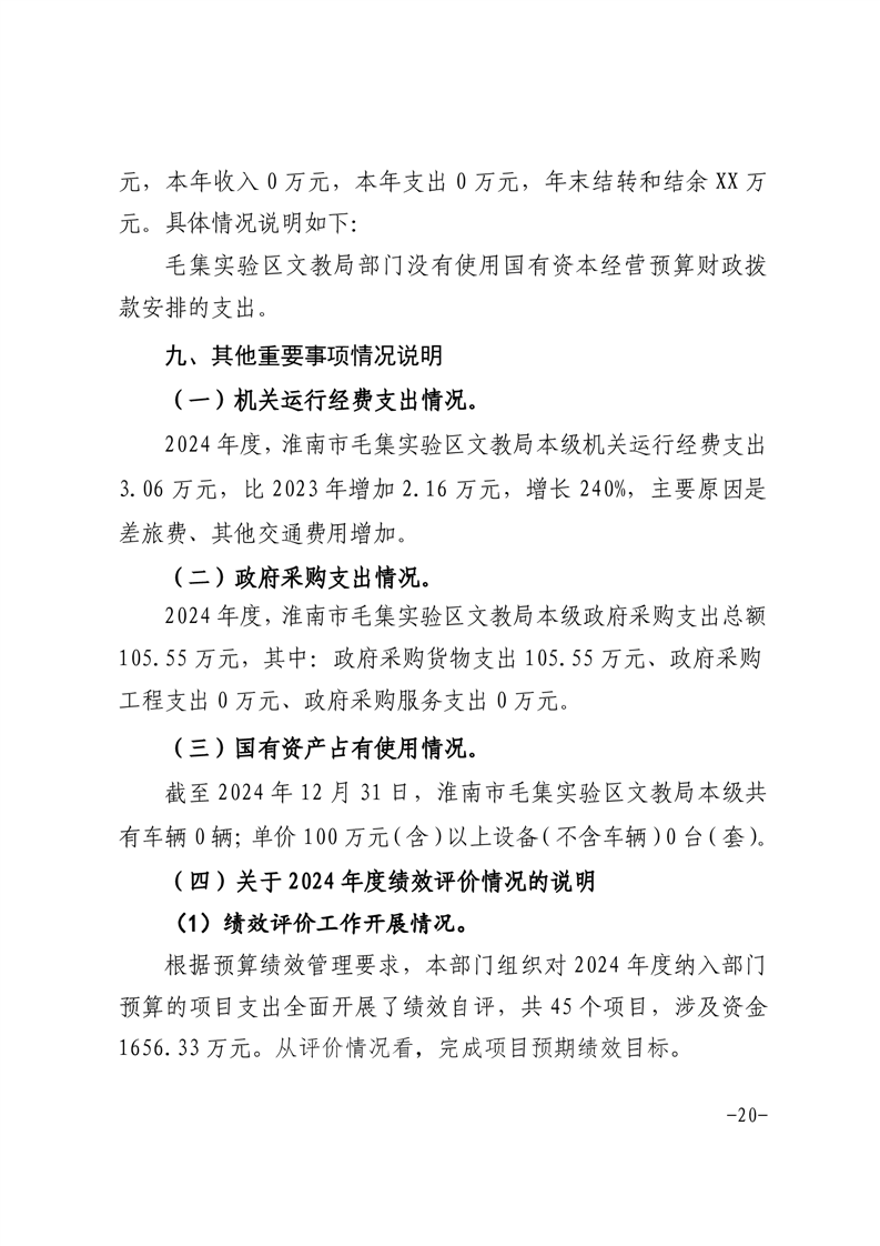
| 索引号: | 728508413/202508-00014 | 信息分类: | 本部门决算 |
|---|---|---|---|
| 内容分类: | 教育、体育,婴幼儿,青少年,中年,老年,公民,PDF,中文,公示,教育,其他,其他 | 发布日期: | 2025-08-19 09:33 |
| 发布机构: | 毛集实验区教育局 | 成文日期: | 2025-08-19 |
| 生效时间: | 2025-08-19 | 废止时间: | 有效 |
| 名称: | 淮南市毛集实验区教育局本级2024年度部门决算 | 点击量: | |
| 文号: | 关键词: | 部门决算 |
| 索引号: | 728508413/202508-00014 |
|---|---|
| 信息分类: | 本部门决算 |
| 内容分类: | 教育、体育,婴幼儿,青少年,中年,老年,公民,PDF,中文,公示,教育,其他,其他 |
| 发布日期: | 2025-08-19 09:33 |
| 发布机构: | 毛集实验区教育局 |
| 成文日期: | 2025-08-19 |
| 生效时间: | 2025-08-19 |
| 有效性: | 有效 |
| 名称: | 淮南市毛集实验区教育局本级2024年度部门决算 |
| 点击量: | |
| 文号: | |
| 关键词: | 部门决算 |


























皖公网安备 34042102000126号