繁体
热门搜索:
首页
领导之窗
政府信息公开
皖事通办
政民互动
魅力毛集
数据发布
首页
领导之窗
政府信息公开
皖事通办
政民互动
魅力毛集
数据发布
您的位置:
首页
>
信息公开
> 毛集实验区管委会
>
公共监管
>
市场监管规则和标准
索
引
号:
799817299/202512-00102
信息分类:
市场监管规则和标准
内容分类:
发布日期:
2025-12-03 10:33
发布机构:
毛集实验区管委会
成文日期:
生效时间:
废止时间:
名
称:
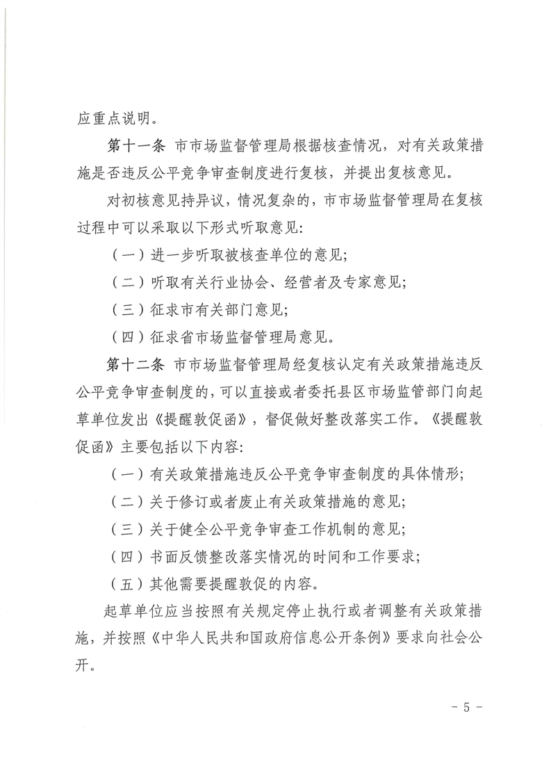
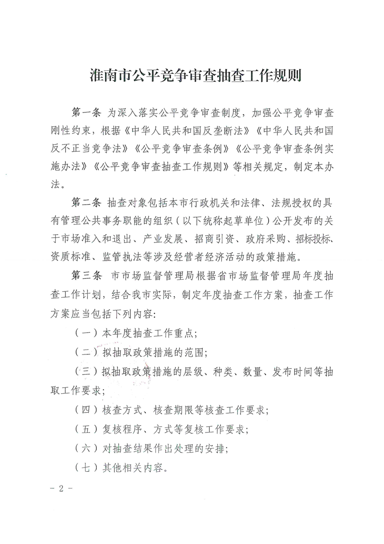
关于印发《淮南市公平竞争审查抽查工作规则》的通知
点
击
量:
文
号:
关
键
词:
索
引
号:
799817299/202512-00102
信息分类:
市场监管规则和标准
内容分类:
发布日期:
2025-12-03 10:33
发布机构:
毛集实验区管委会
成文日期:
生效时间:
有
效
性:
名
称:
关于印发《淮南市公平竞争审查抽查工作规则》的通知
点
击
量:
文
号:
关
键
词:
关于印发《淮南市公平竞争审查抽查工作规则》的通知
发布时间:2025-12-03 10:33
信息来源:毛集区市场监管局
文字大小:[
大
中
小
]
背景色:
正在更新中...
为进一步了解掌握社会公众对政策执行效果的反馈与评价,请您对该政策的制定及执行提出宝贵的意见或建议。我们将及时收集并分析,共同助力政策不断完善。
姓 名:
联系方式:
*
内 容:
*
验 证 码:
打印本页