繁体
热门搜索:
首页
领导之窗
政府信息公开
皖事通办
政民互动
魅力毛集
数据发布
首页
领导之窗
政府信息公开
皖事通办
政民互动
魅力毛集
数据发布
您的位置:
首页
>
信息公开
> 毛集实验区管委会
>
公共资源配置
>
公立医疗机构药品医用设备采购
>
参考价目
索
引
号:
799817299/202312-00051
信息分类:
参考价目
内容分类:
人口与计划生育、妇女儿童工作,青少年,中年,其他,PDF,中文,其他
发布日期:
2023-12-30 17:10
发布机构:
毛集实验区管委会
成文日期:
生效时间:
废止时间:
名
称:
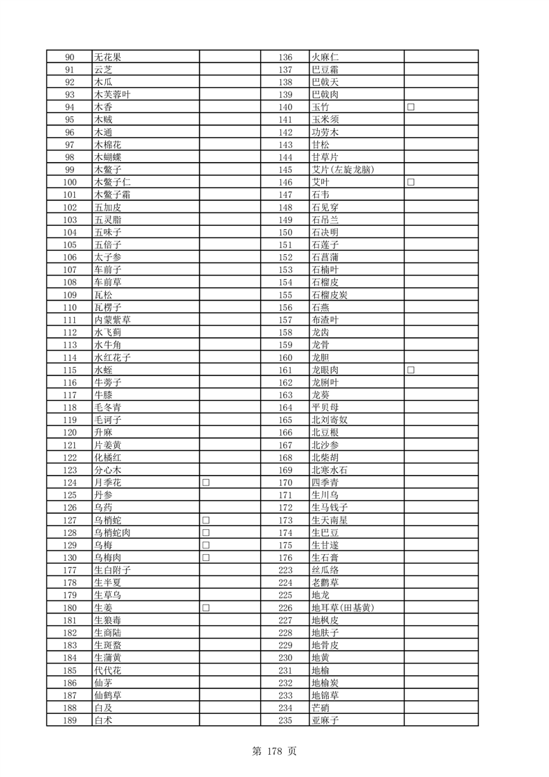
国家基本医疗保险、工伤保险和生育保险药品目录(2023年)
点
击
量:
文
号:
关
键
词:
药品目录
索
引
号:
799817299/202312-00051
信息分类:
参考价目
内容分类:
人口与计划生育、妇女儿童工作,青少年,中年,其他,PDF,中文,其他
发布日期:
2023-12-30 17:10
发布机构:
毛集实验区管委会
成文日期:
生效时间:
有
效
性:
名
称:
国家基本医疗保险、工伤保险和生育保险药品目录(2023年)
点
击
量:
文
号:
关
键
词:
药品目录
国家基本医疗保险、工伤保险和生育保险药品目录(2023年)
发布时间:2023-12-30 17:10
信息来源:毛集实验区管委会
文字大小:[
大
中
小
]
背景色:
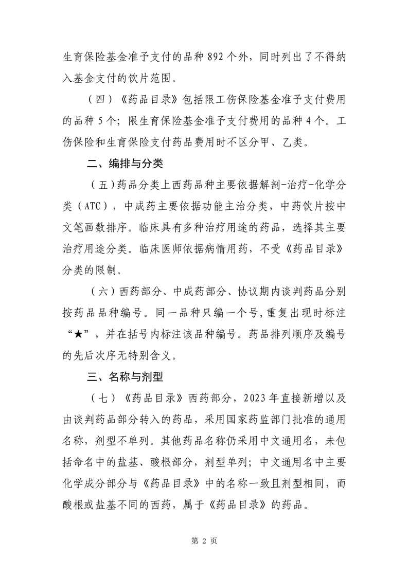
为进一步了解掌握社会公众对政策执行效果的反馈与评价,请您对该政策的制定及执行提出宝贵的意见或建议。我们将及时收集并分析,共同助力政策不断完善。
姓 名:
联系方式:
*
内 容:
*
验 证 码:
打印本页